Hemel Hempstead Model Flying Club
Newsletter - Sent 26th November 2019
Dear Members
The AGM and Christmas Social
A polite reminder regarding the AGM and Christmas Social which will be held at 7:30 pm for a 7:45pm start on Monday the 9th December at the Leverstock Green Community Centre (a map is accessible on the Club Website).
Please do your very best to attend as at the AGM members of the committee will be standing down and new members will be standing for election by you as members.
The deadline for nominations for the committee has now passed so no further nominations can be accepted.
Please also note that you will not be able to renew your membership on the night of the AGM but you will be able to renew your membership online within a day or so after the AGM.
For the Christmas Social we already have some great prizes for the raffle including a number of ARTF and RTF models and a 10cc Evolution Petrol Engine!
Don’t forget the evening will also include a ‘Bring and Buy’ stall so do bring any models or related items you would like to sell and of course plenty of cash!!
Refreshments will also be served!!
Changes to the law regarding model flying
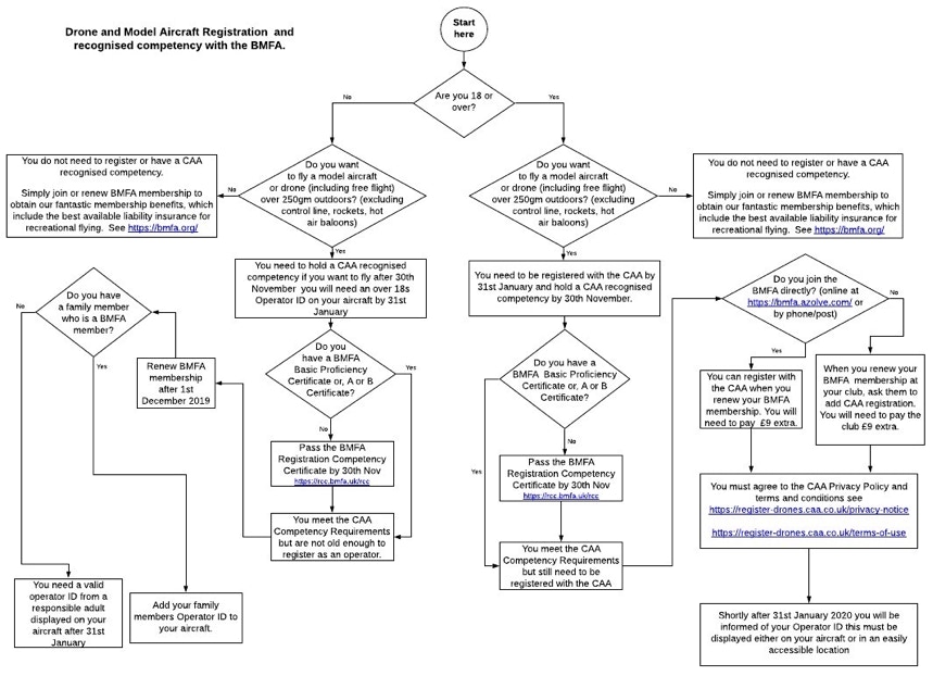
As mentioned in our previous email it is very important that as model flyers we make sure we are all fully aware of the current changes in the law which apply to our hobby.
We are required to take a competency test by the 30th November 2019. Please note, however, that if you have a BMFA Basic Proficiency Certificate or an A or B Certificate you are not required to take the test.
Subsequent to the above all flyers will need to be registered with the CAA by the 31st January 2020.
Below is a helpful guide issued by the BMFA which takes you though the steps you need to take in order to comply with the law.
We hope to see as many of you as possible on Monday the 9th December.
With kind regards and Seasons Greetings to you all
HHMFC Committee